En
درباره ما
آشنایی با منطقه
اعضای هیئت مدیره
مدیران و مسئولین
خط مشی
ارکان جهت ساز
منشور اخلاقی
شهید گمنام
حقوق شهروندی
طرح جامع
کتابچه معرفی
بیانیه توافق سطح خدمات در تارنما
بیانیه حفظ حریم شخصی
HSE
حوزه های تخصصی
بهداشت
معرفی
مستندات
جشنواره سلامت
ایمنی و آتشنشانی
معرفی
مستندات
محیط زیست
معرفی
مستندات
پدافند غیرعامل
معرفی
مستندات
آموزش تخصصی
معرفی
مستندات
اطلاع رسانی
لینک های مرتبط
سامانه پایش غلظت آلاینده ها
پنجره واحد دستگاه
اخبار و رسانه
خبر
اخبار شرکت های پتروشیمی
گزارش تصویری
فیلم
پوسترهای اطلاع رسانی
شبکه های اجتماعی
مناقصه و مزایده
مناقصه
مزایده
اخبار مناقصه مزایده
پژوهش و توسعه
معرفی واحد
تفاهم نامه ها
پروژه های در حال اجرا
پروژه های مصوب
اهداف و برنامه ها
پروژه های انجام شده
ارتباط با ما
{{{block - 36}}}
فرآیند ارائه خدمات امور پیمان
ضمائم / دانلود
دفعات دانلود
مديريت پرداخت
96
رسیدگی به شکایات
89
رسیدگی به تأخیرات
98
تصویب قیمت جدید
105
تحویل پروژه
97
استرداد مطالبات
93
افزایش یا کاهش حجم قرارداد
91
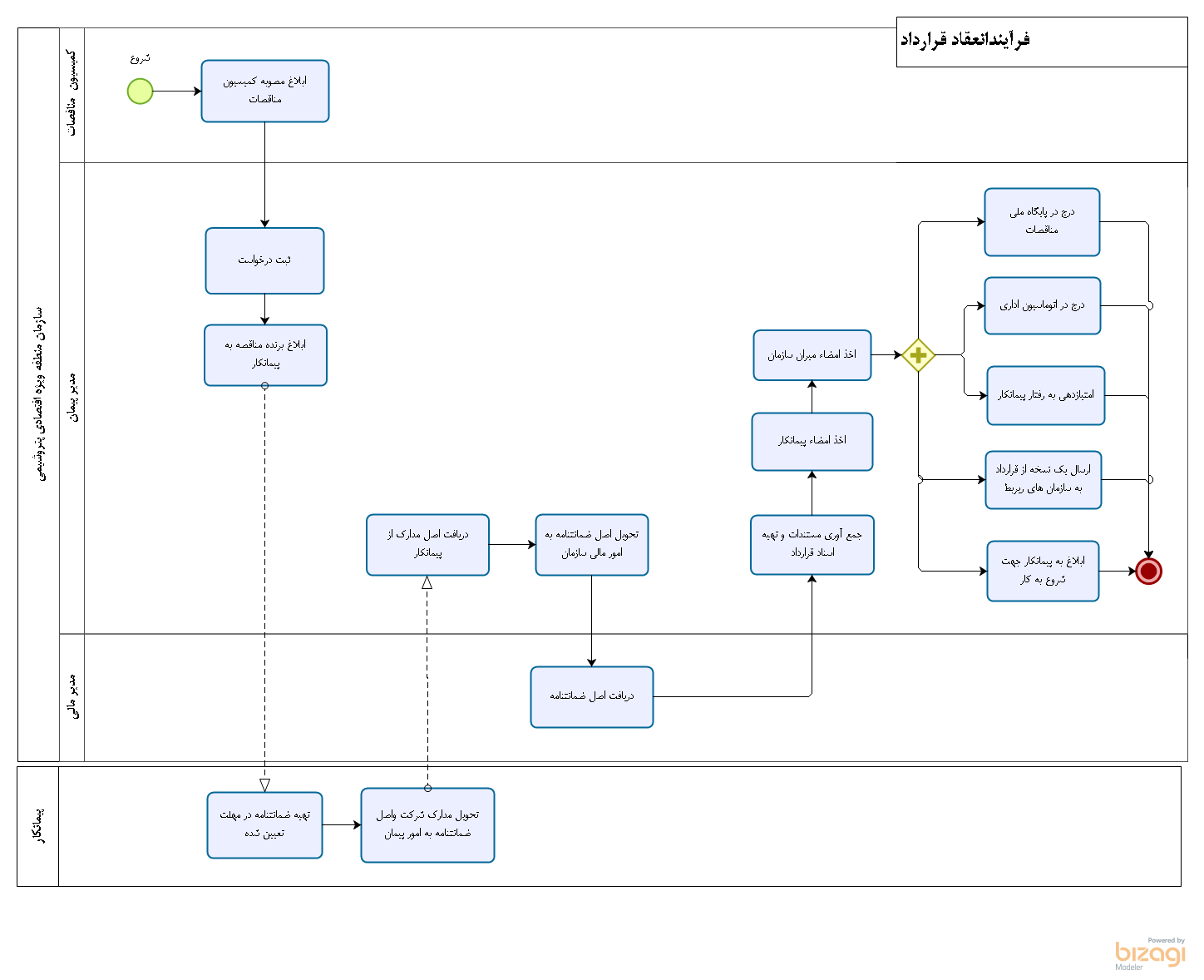
انعقاد قرارداد
98
انجام معاملات بزرگ اصلی
99
طراحی و پیاده سازی: اکسین ویرا