| ضمائم / دانلود | دفعات دانلود | |
| تعمیر خط تلفن | 95 | |
| تعمیر یو پی اس | 97 | |
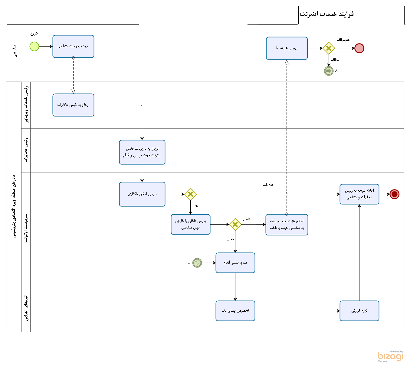
| خدمات اینترنت | 91 | |
| فرایند خدمات واگذاری و پس واگذاری انشعاب | 97 | |
| واگذاری خط تلفن | 87 | |
| واگذاری گوشی ترانک | 91 | |
| آبرسانی به متقاضیان از طریق علمک | 91 | |
| طراحی فایر آالارم و پیجینگ برای ساختمان های جدید | 100 | |
| انشعاب مشترکین | 99 | |
| فرآیند اتفاقات | 93 | |
| اجرای شبکه | 97 |